为进一步加强我单位网络安全管理,茂名市中心血站拟对2025年网络安全等级保护测评项目进行公开询价,欢迎符合条件的供应商参与报价。
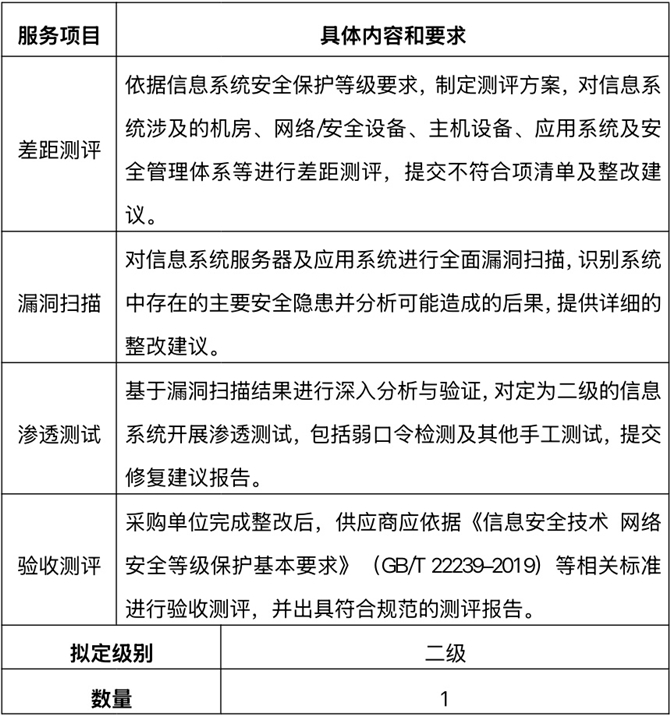
一、服务内容及要求

二、供应商资格要求
(一)具有独立承担民事责任的能力;
(二)具有良好的商业信誉和健全的财务会计制度;
(三)具有履行合同所必需的设备和专业技术能力;
(四)有依法缴纳税收和社会保障资金的良好记录;
(五)参加采购活动前三年内,在经营活动中没有重大违法记录;
(六)具备网络安全等级保护测评相关资质或授权单位;
(七)法律、行政法规规定的其他条件。
三、公告及报价时间
(一)公告时间
2025年9月23日至2025年9月28日
(二)报价时间
2025年9月23日至2025年9月28日(上午08:00–11:30,下午14:30–17:30,北京时间,法定节假日除外)
四、报价文件要求
(一)营业执照副本或组织机构代码证副本复印件;
(二)法定代表人或被授权人的身份证复印件;
(三)企业相关资质证明;
(四)项目报价书,内容应包括但不限于企业符合采购要求情况说明、详细报价、售后服务、成功案例。
注:以上资料均需加盖公章。
五、提交方式
请将报价文件扫描成PDF格式,发送至邮箱:mmxzbgs2979162@maoming.gov.cn(邮件主题注明为“2025年网络安全等级保护测评项目报价—单位名称”)。
六、联系方式
采购单位:茂名市中心血站
联系人:何先生
联系电话:0668-2979186
地址:茂名市迎宾四路154号
七、其他事项
(一)本次询价不接受联合体报价;
(二)逾期送达或未按要求提交的报价文件将不予受理;
(三)采购单位保留对本项目询价公告的最终解释权。
茂名市中心血站
2025年9月23日